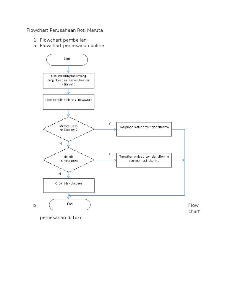
Postingan kali ini akan membahas tentang data flow diagram penjualan online peukan online. Berikut ini adalah contoh flowchart untuk mencetak bentuk p2 q2 dimana nilai p dan q merupakan akar dari persamaan kuadrat ax2 bx c 0.
My Blog Sistem Penjualan Online Lazada Co Id
Contoh flowchart sistem penjualan online barang contoh flowchart sistem penjualan online dengan contoh flowchart sistem penjualan online t.
Contoh flowchart penjualan online. Document flowchart atau bagan alir dokumen adalah sebuah bagan yang menunjukan arus proses dari laporan dan formulir tembusannya. 21 contoh algoritma dan flowchart march 4 2019 july 23 2019 guntoro tips sebelum membuat program aplikasi baik itu web desktop dan mobile yang pertama kali dirancang adalah algoritma dan flowchartnya. Dalam flowchart ini variabel tersebut dilambangkan dengan x dimana nilai awalnya 1.
Di atas tersaji flowchart penjualan tunai. Contoh cover silabus contoh cover silabus pjok smp contoh cover silabus k13 gambar cover silabus contoh cover makalah contoh cover letter contoh cover propo. Admin akan menjelaskan bagaimana cara membuat data flow diagram secara komputerisasi berdasarkan cerita sistem penjualan online peukan onlinedata flow diagram ini merupakan salah satu hal yang pentinng bagi seorang analis sistem karena pada dfd ini akan di jelaskan arus data dari suatu sistem.
Penjualan tunai merupakan penjualan dengan mengambil barang dari supplier dan langsung dikirim ke customer secara pembayaran langsung dengan menggunakan uang tunai. Contoh diagram konteks dan dfd sistem informasi penjualan pagi siang sore malem gan sis buat kamu yang lagi baca artikel ini kamu mungkin punya tujuan buat nyari contoh kasus atau lagi disuruh. Sistem informasi akuntansi penjualan tunai.
Schematik flowchart memiliki kemiripan dengan system flowchart hanaya saja selain menggunakan simbol simbol schematic flowchart juga menggunakan gambar atau icon untuk menerangkan setiap bagan. Agar karyawan tidak memiliki peluang untuk melakukan kecurangan fraud maka sebaiknya penjualan tunai dilakukan oleh paling tidak 2 orang karyawan. Sedangkan karyawan kedua bertanggung jawab untuk menerima kas dari pelanggan kasir.
Flowchart siklus penjualan tunai dan kredit. Contoh flowchart sederhana beserta penjelasannya lengkap terbaru dalam perjumpaan kita dipagi ini saya telah membuat sebuah artikel tentang beberapa contoh flowchart untuk anda yang mungkin memiliki tugas membuat sebuah flowchart yang diberikan oleh guru maupun dosen disekolahdikampus tempat anda belajar berikut ini anda bisa membaca contoh flowchart sederhana beserta penjelasannya. Sistem penjualan tunai pada umumnya didasarkan pada asumsi bahwa pembeli.
Karyawan pertama bertugas sebagai pramuniaga. Contoh flowchart penjualan wilayahid via wwwwilayahid senapan.
Contoh Flowchart Sistem Penjualan Online Contoh Kar
Contoh Flowchart Penjualan Baju Online Contoh Miri
Langkah Penjualan Online Traveloka Sistem Penjualan Online
Welcome To Dira S Blog Sistem Informasi Penjualan Flowchart
Contoh Flowchart Penjualan Baju Online Our Families Journey
Flowchart Retur Pembelian Biq Quiz Monica
Image Result For Contoh Flowchart Penjualan Tiket Pesawat
Analisis Siklus Pendapatan Pada Toko Lancar Jaya
Alur Flowchart Proses Pembelian Barang Pada Sistem Informasi
Contoh Flowchart Sistem Penjualan Online Mathieu Comp Sci
Flowchart Pemesanan Aplikasi Gojek Raviolafitriani
Alur Proses Penjualan Barang Secara Online
Flowchart 1 2 Pages 1 13 Text Version Pubhtml5
Ferian Anjasmara Flowchart Penjualan Tiket Flowchart
12 Flowchart Pemesanan Dan Penjualan Barang Transaksi
Makalah Perancangan Penjualan Baju Online
Dfd Sistem Informasi Penjualan Buku Script Source Code
Flowchart Penerimaan Kas Dari Penjualan Tunai Biq Quiz Monica
Analisis Siklus Pendapatan Pada Toko Lancar Jaya
Lampiran 1 Flowchart Prosedur Penjualan
Flowchart Sistem Penjualan Dan Penerimaan Kas Jasa Trevel
Flowchart Penjualan Tiket Pt Kai Sharia Accounting 2013b
Pengertian Flowchart Dan Contoh Penerapannya
Flowchart Pendapatan Biq Quiz Monica
Pengertian Fungsi Jenis Simbol Dan Contoh Flowchart
Sistem Informasi Penjualan Sepatu Online Yulen Lisapaly
Contoh Flowchart Sistem Penjualan Tunai Di Suatu Toko Buku
Flowchart Pembelian Melalui Penawaran Biq Quiz Monica
Sistem Informasi Penjualan Produk Krupuk Berbasis Web
Perancangan Database Sistem Penjualan Menggunakan Delphi Dan
Lampiran 1 Flowchart Prosedur Penjualan
6 Contoh Flowchart Program Untuk Latihan Dosenit Com
Perancangan Sistem Informasi Penjualan Pada Rumah Kain Al
Flowchart Penjualan Jasa Laundry Dry Clean Pemilik Kasir
Pembelian Melalui Supplier Biq Quiz Monica
21 Contoh Algoritma Dan Flowchart Badoy Studio
Credible Flowchart Examples In Word Document Download
Lampiran 1 Flowchart Prosedur Penjualan
Flowchart Sistem Pemesanan Autosaved Flowchart Sistem
2 Contoh Sop Perusahaan Berbasis Strategi Pemasaran
Perancangan Dan Pembuatan Sistem Administrasi Pada Toko
Sistem Informasi Penjualan Flowchart
21 Contoh Algoritma Dan Flowchart Badoy Studio
Perancangan Dan Pembuatan Sistem Administrasi Pada Toko
Contoh Dfd Si Penjualan Cinderamata Lail Yusuf Name
Lampiran 1 Flowchart Prosedur Penjualan
Pengertian Fungsi Jenis Simbol Dan Contoh Flowchart
Thorough Contoh Flowchart Penjualan Tunai Flowchart
Flowchart Diagram Alur Ppt Download
Perancangan Aplikasi Penjualan Batik Berbasis Android
Contoh Flowchart Toko Simak Gambar Berikut
Sistem Informasi Penjualan Alat Tulis Kantor
Okay Contoh Flowchart Penjualan Barang Online Flowchart
Aplikasi Sistem Pemesanan Makanan Dan Minuman Berbasis
Contoh Flowchart Yang Benar Flowchart Penjualan Buku
6 Contoh Flowchart Program Untuk Latihan Dosenit Com
Kelompok 1 Informasi Proses Bisnis
2 Contoh Sop Perusahaan Berbasis Strategi Pemasaran
Lampiran 1 Flowchart Prosedur Penjualan
Matter Of Fact Flowchart Penjualan Buku Flowchart Penjualan
Contoh Flowchart Tokopedia Simak Gambar Berikut
Pengertian Fungsi Jenis Simbol Dan Contoh Flowchart
21 Contoh Algoritma Dan Flowchart Badoy Studio
21 Prototypical Contoh Flowchart Sistem Inventory
Contoh Flowchart Online Shop Contoh Agece Bertemu Co
Pengertian Flowchart Gambar Penjelasan Komputer Tips
6 Contoh Flowchart Program Untuk Latihan Dosenit Com
Aplikasi Stok Gudang Kontrol Online
Contoh Flowchart Sistem Penjualan Online Auto Electrical
Lampiran 1 Flowchart Prosedur Penjualan
Perancangan Sistem Informasi Penjualan Pada Rumah Kain Al
Kelompok 1 Informasi Proses Bisnis
Perancangan Dan Pembuatan Sistem Administrasi Pada Toko
Pdf Pengembangan Program Penjualan Di Toko Online
Perancangan Aplikasi Penjualan Batik Berbasis Android
Pengertian Fungsi Jenis Simbol Dan Contoh Flowchart
Simbol Flowchart Pengertian Jenis Fungsi Dan Contohnya
Flowchart Penerbitan Buku Penerbit Buku Deepublish
Lampiran 1 Flowchart Prosedur Penjualan
Kelompok 1 Informasi Proses Bisnis
Perancangan Sistem Informasi Penjualan Pada Rumah Kain Al
Abiding Contoh Flowchart Penjualan Tunai Contoh Flowchart
Aplikasi Penjualan Online Berbasis Web Nanda Utama R Eye
65 True To Life Contoh Flowchart Program
21 Contoh Algoritma Dan Flowchart Badoy Studio
Pengertian Fungsi Jenis Simbol Dan Contoh Flowchart
Perancangan Aplikasi Penjualan Dengan Metode Waterfall Pada
Sistem Informasi Website Toko Online Pada Ngadiyo Keramik Di






